13815100188 吴先生
无锡 龙林 数控机床 4S供应商
首页
关于我们
产品中心
新闻中心
经销代理
荣誉资质
联系我们
首页
>>
产品中心
>>
浙江一机机床
>>
6163/6180系列标准
>>
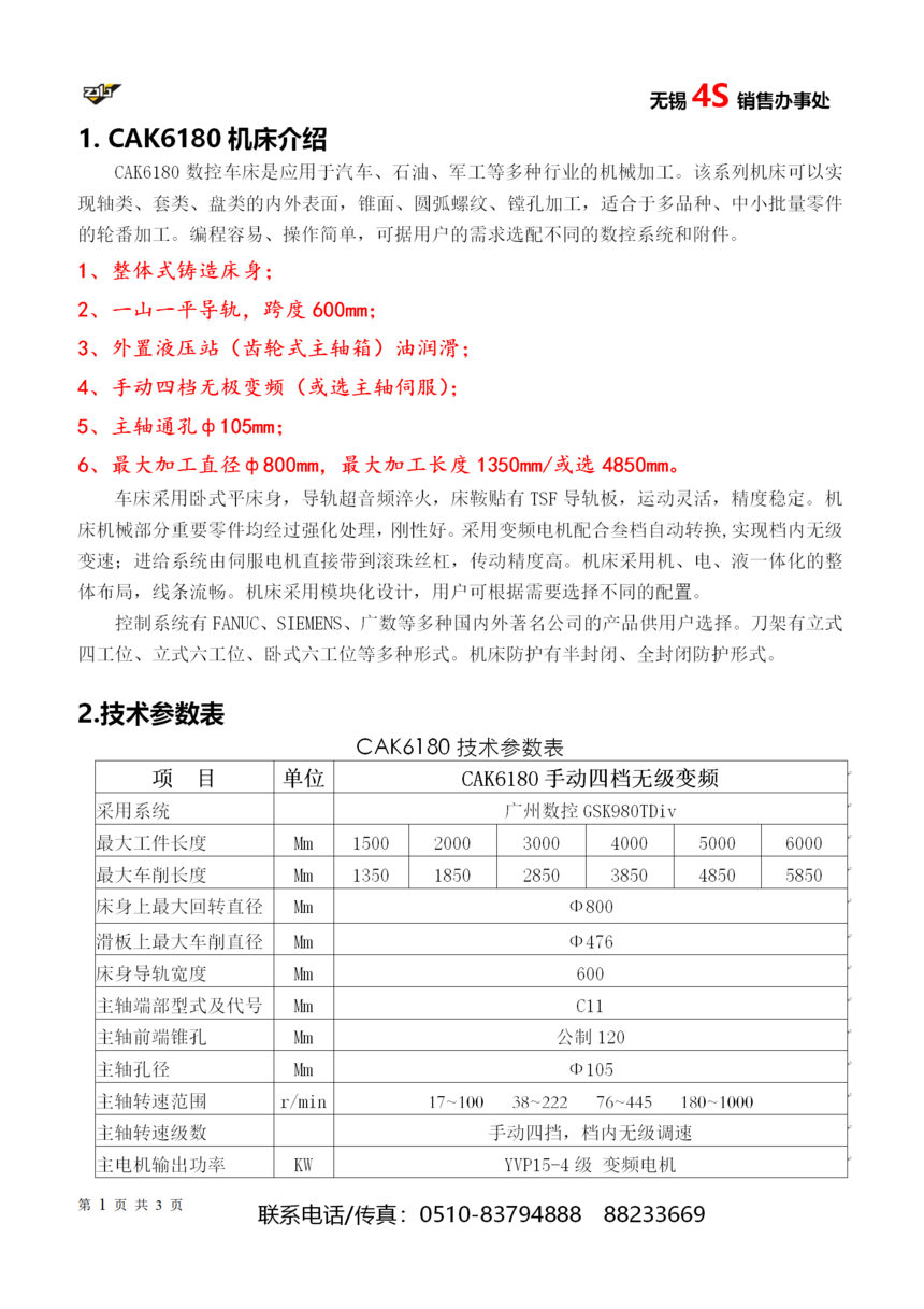
CAK6180数控车床 重载型
产品中心
液压中心架
浙江一机机床
斜轨系列RTC3550/80
6156/6166特色系列
6163/6180系列标准
61100H/61125H重型
6166S/6180S轮毂专机
普通车床CW系列
车铣复合6166SM-6180ML
浙江沈工机床
广东科众机床
手动中心架定制
进口二手机床
详细说明
CAK6180数控车床 重载型
发布时间
2019-07-27
服务热线
13815100188
收藏
产品说明
相关产品
重型卧车 数控车床CAK61125
车铣复合 双主轴3M机床
特色 CAK6156-CAK6166双三角 整体铸造
斜轨车床RTC2580 3580
斜轨数控车床RTC2550 3550
特色 双三角导轨 CK6180D又一款创新之作
CW6180-3M普通车床
数控车床CAK6163*1.5M、3M
CAK61100*1500重型数控车床
CAK6156*2M数控车床
副导航
更多
首页
关于我们
产品中心
新闻中心
经销代理
荣誉资质
联系我们
无锡 龙林 数控机床 4S供应商
无锡龙林数控机床 4S供应商
联系邮箱:13815100188@163.com
联系地址:
无锡市新吴区纺城大道289号南方不绣钢交易中心13栋101~103
苏ICP备19035848号-1
固定电话:0510-83794888 88233669
百度:www.wxllsk.com
阿里:romacnc.1688.com
QQ:78610778
电话直呼
13815100188
0510-83794888
发送邮件
技术支持:
|
管理登录
×
账号登录
登录
忘记密码
立即注册
更多登录方式